Perspectivas.
Nuestros puntos de vista sobre marcas, diseño, estrategia y todo lo que ocurre entre medio.

Inteligencia artificial
No todo lo que brilla es IA: lo que realmente sirve en marketing
6 de agosto de 2025

Branding
Qué es un sistema gráfico y por qué tu marca necesita uno
31 de julio de 2025

Web
Por qué el mantenimiento de WordPress es clave para el rendimiento y la seguridad de tu sitio
22 de julio de 2025

Campañas digitales
Cómo crear campañas digitales efectivas: claves para destacar entre miles de anuncios
17 de junio de 2025

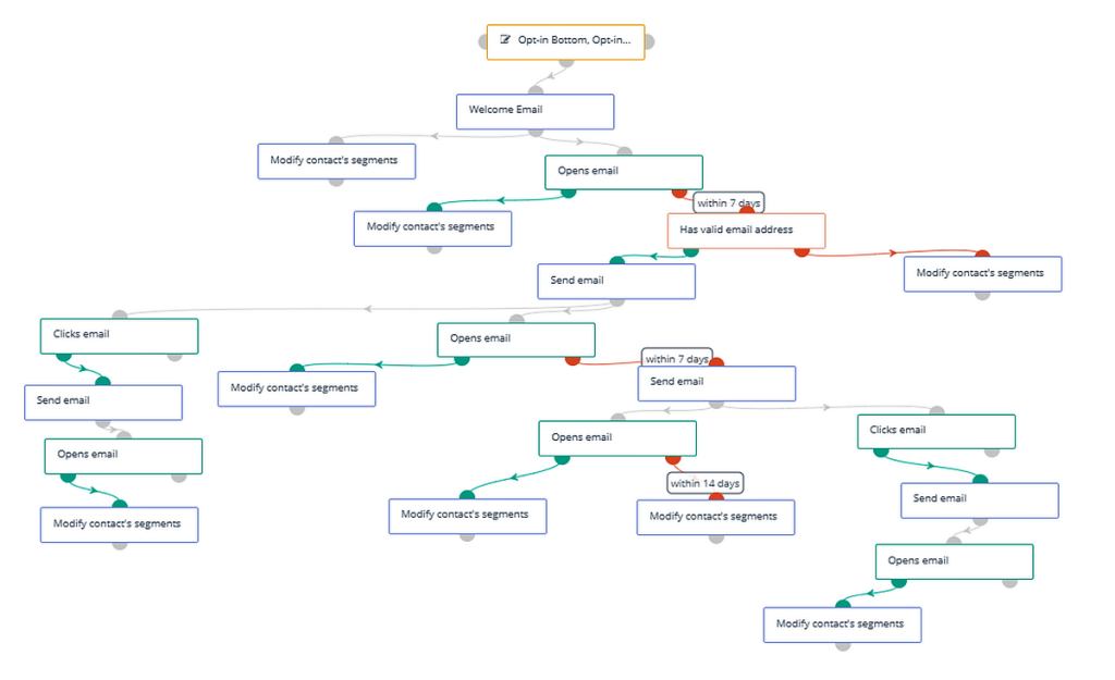
Automatización
Automatización: cómo hacer que el marketing trabaje mientras tú duermes
17 de mayo de 2025

Contenido
Por qué el contenido sigue siendo el rey (y cómo coronarlo bien)
12 de marzo de 2025